
近日,一品红药业集团股份有限公司全资子公司广州一品红制药有限公司自主研发的创新药物APH03571片的药物临床试验申请获得国家药品监督管理局受理,并收到《受理通知书》。
根据《一品红药业集团股份有限公司关于全资子公司创新药APH03571片获得临床试验注册申请受理的公告》(公告编号:2026-012),现予以公告。




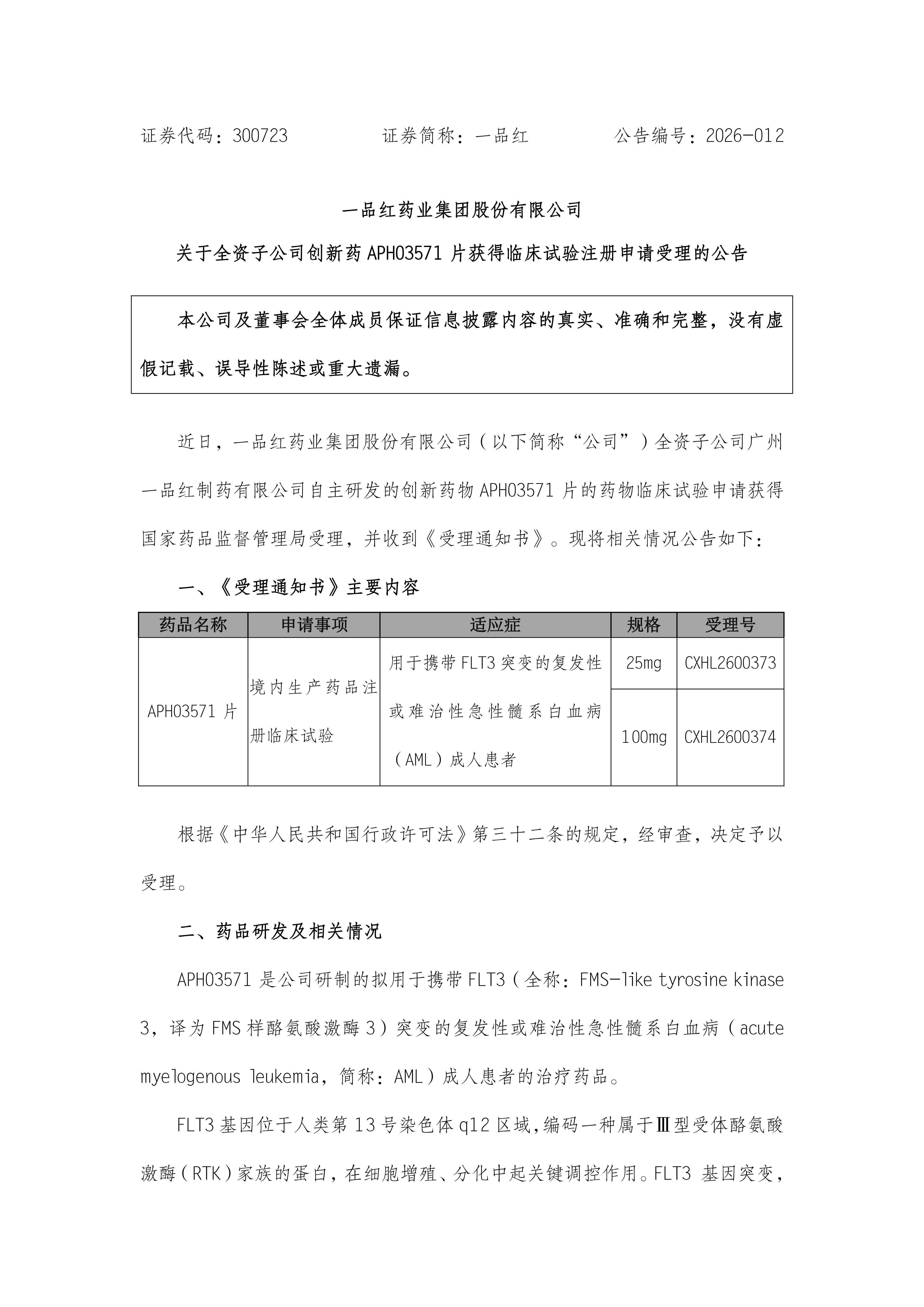
近日,一品红药业集团股份有限公司全资子公司广州一品红制药有限公司自主研发的创新药物APH03571片的药物临床试验申请获得国家药品监督管理局受理,并收到《受理通知书》。
根据《一品红药业集团股份有限公司关于全资子公司创新药APH03571片获得临床试验注册申请受理的公告》(公告编号:2026-012),现予以公告。


